

Automated testing, when done right, eliminates the increased risk and additional problems manual testing introduces. In this blog post, we disprove the misplaced belief that manual testing and evidence collection adds a lot of value.
At ACA, we embrace an agile methodology. As such, we work closely together with our customers to deliver solutions that solve their actual business problems. Moreover, we strive to solve them fast. This approach has shown its value time and time again, because it captures as much feedback as soon as possible.
Some customers historically enforce thorough manual user acceptance testing right before a software change can go live. The reason is obvious: their business greatly depends on this software, so any risk and financial impact resulting from it should be ruled out. So manual testing after finishing all development makes perfect sense, right?
Or not? Counterintuitively, our team has often witnessed that manual testing indirectly causes more risk and problems, not less! We would even go so far as to say it’s like a virus. A virus that infects every part of the organisation, often completely unnoticed! How is this possible? Because the manual testing isn’t just the final check it was meant to be. It’s a process. A process that steers the way you do change management, the way you plan resources and the way you assign and shift accountability.
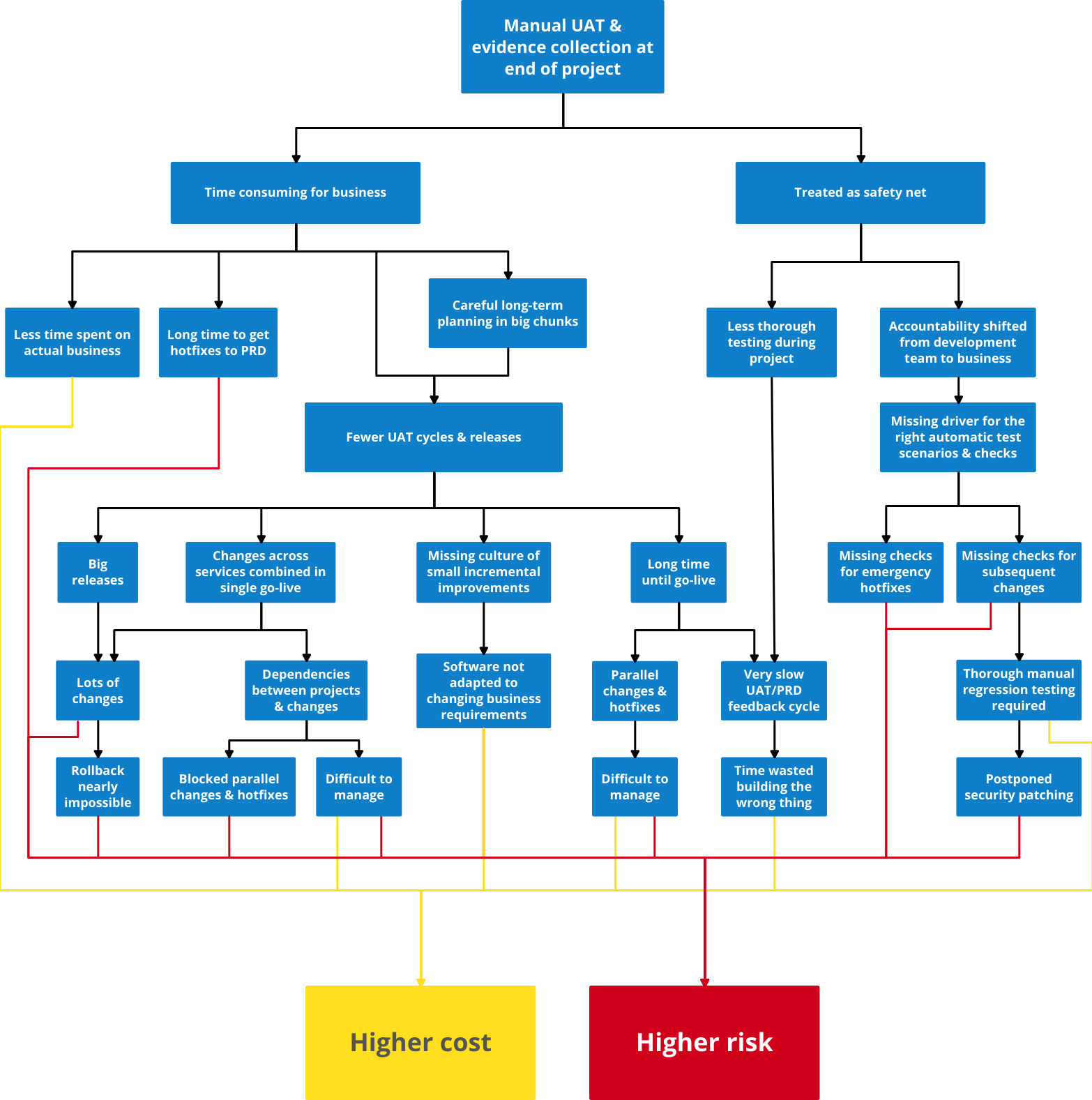
Manual testing: higher costs and risks

Perfectly clear, right?

Maybe not. Let me summarize:
- Because manual testing is time consuming, it results in too few and therefore too big releases. This causes:
- Risky go-lives
- Slow feedback
- Tricky dependencies, complicating hotfixes
- Due to the additional safety net, accountability shifts away from the development team. This inevitably leads to missing automated test scenarios and checks, causing:
- Insufficient confidence for future go-lives
- Mandatory (or missing) manual regression testing with future changes
- Bugs (over time)
All of this costs real money and introduces real risks!
Putting automated tests in the driver's seat
Instead of trying to tackle each issue at the leaves, we tried to take a relatively small action to tackle the problem at the root. We tried to eliminate the misplaced belief that this type of manual testing and manual evidence collection adds a lot of value.
We already had a huge amount of automated tests as part of our test-driven development lifecycle. So how could we start leveraging these? We started by explaining our current testing habits to the business users. Then for a concrete project, we started defining scenarios together and finally we provided them with continuous insight in the results.

Step 1: teach the business about automated testing
Which kinds of automated tests are already in place? Which guarantees do they provide? And which guarantees do they not provide?
The business deals with their business. They don’t know application architecture, never mind what an automated test actually is. You can’t see (most) automated tests, so how could you ever trust them? As a result, reducing reliance on manual testing is not about changing some practices and adding some checks. At the core, it’s about providing insight and earning trust.
More specifically, we explained the following:
- We work test-driven: not a single feature is implemented before a test is in place. This test should also fail before the feature is implemented, to ensure that the right thing is being tested.
- It is impossible to deliver a change without all tests passing (i.e. what we developers call a successful ‘build’). Not only new tests for a new story, but also the tests of all past stories.
- Our applications are layered and each layer provides its own guarantees. For the technical reader: we use a variant on hexagonal architecture of which the decoupling from technology proved to align perfectly with providing business guarantees.
Our business domain layer is completely unaware of any technology or infrastructure, so those things can’t possibly break the guarantees given by the tests at this layer.

Our use case layer relies on infrastructure only in high-level business terms, e.g. on something that can ‘save’ or ‘find’ things. The tests guarantee correct results for the actions and queries in this layer, given correct infrastructure.

Concrete technology/infrastructure choices are plugins at the borders of our applications, in the same way that a printer is plugged into a computer: Excel does not know the model of your printer, it just knows that it can print. If the plugins (‘printer’) work, the use cases (actions and queries) will also work.

We also test all layers together using click-through-UI tests. As they can be shown visually and cover all parts in integration, these tests provide a lot of confidence for the business.
There are some gaps in our automated testing strategy. Some integrations with infrastructure or external services can’t be verified easily in an automated way. This is where manual testing needs to be focused.
The business should not waste their time by checking whether a certain message appears when you click on a certain button.
The purpose is not to turn business users into developers, but to show them why the trust of developers in these tests is self-evident. So instead of overwhelming them with technical details, ask what they are concerned about and provide answers patiently. They won’t remember all the details, nor should they. But the trust will stick. And only after earning trust, they’ll accept changing testing habits. Even more so, we found them asking for it themselves!
Step 2: Determine test scenarios together
Which scenarios are business critical? Which checks are necessary to provide sufficient confidence to go live? These are questions we now address during story elaboration. Consequently, the resulting automated tests now have become a deliverable of each story.
Manual tests often focus on long, end-to-end business processes. Even if each part of the process was proven to work perfectly in isolation and you were the person to flip the switch in production: would you feel 100% confident? For those brave enough to answer yes: it’s either because you know everything in detail, or you don’t know enough!
As such, we focused on the same end-to-end business flows, simulated by clicking through the integrated application (excluding only some minor external services).
Step 3: Provide continuous insight
The right automated test scenarios were now decided upon, but how could the business users know that these had been implemented correctly? And how could we provide them with evidence, which they were required to document? Therefore, as a last step we introduced a detailed test report, showing all executed steps in Given-When-Then form.

Clicking on a step opens a popup with screenshots and a log of all executed checks. This provides our business users with evidence and confidence that the correct things have been checked.


✅ Positive effects of introducing automated testing
We introduced this new way of working together about 6 months ago, for multiple waves of development on a new application. Throughout this project, we have noticed a lot of positive effects:
- Less time wasted on manual testing.
- Increased confidence. We already wrote a lot of tests before, but this new approach drives us towards the right scenarios and checks: the ones that matter most to our end users. Since there is no longer a mismatch, the business users as well as the developers have a lot more confidence to go live.
- Concrete evidence. Whenever we need to do a change (functional or technical, e.g. upgrades), the first questions that come up always are: “What is the impact? Could this break something?” Well, now we can just refer to the test report, which covers all important business flows.
- Simpler planning. Due to a smaller time dependency on business, we can take up some changes sooner or shift timelines in a more flexible way.
- Exposed testing blind spots. Since the developers are now more accountable, they feel the healthy pressure to ensure there are no remaining testing blind spots. As a result, they are now covered by additional automated tests and health checks. In exceptional cases, there may be a tiny manual test targeted on the testing gap instead of an entire time-consuming business process.
- Improved story quality. The focus of the stories has shifted towards functioning business scenarios. For example, instead of a story for a submission screen already including fields to select ‘approvers’, these fields are now only added in the story that implements approvals. That way, it is harder to fall into the trap of implementing ‘features’ that actually do not add functionality.
⚠️ Pitfalls
Even though we are incredibly positive about this new way of working, there are some remaining pitfalls to look out for.
- Too many end-to-end tests. The testing pyramid promotes writing most tests at the unit level because unit tests are faster, easier to debug and less prone to random failures unrelated to the application code. We tried to limit the end-to-end scenarios by taking a risk-based approach: if a broken feature does not pose any risk, tests at the lower levels (e.g. unit tests) are sufficient. For example, if a cancel button doesn’t work, the user can just close their browser window.
- Natural urge to regress to manual testing. After all, for small changes, manual testing and manual evidence collection doesn’t take that much time. However, such tests likely won’t be repeated for future changes. Therefore, it’s important to treat them as exploratory testing instead of a safety net, thus keeping accountability on the team and agreed-upon test scenarios.
➡️ Next steps
We feel this new way of working is a huge improvement, but it is just the beginning. We see the following next steps:
- Reduce focus on the end-to-end level. We would like to provide insight in selected tests at lower levels, keeping focus on the cheapest tests that provide sufficient confidence.
- Create a habit of discussing test scenarios and checks together with the business, so that it becomes the standard way of working.
- Pursue the shift left. Agreed-upon test scenarios should become the one and only condition for going live, replacing time-consuming go-live approvals from different stakeholders. This should reduce our time-to-production for hotfixes and features drastically, eventually putting our customer on a path to continuous delivery.
- Treat software as a living product. Instead of only planning and approving changes in chunks of big “projects”, it should become a habit to continuously evolve and adapt applications to changing business needs.
What do you think? What do you (not) like of our approach? Let us know!
What others have also read


In software development, assumptions can have a serious impact and we should always be on the look-out. In this blog post, we talk about how to deal with assumptions when developing software. Imagine…you’ve been driving to a certain place A place you have been driving to every day for the last 5 years, taking the same route, passing the same abandoned street, where you’ve never seen another car. Gradually you start feeling familiar with this route and you assume that as always you will be the only car on this road. But then at a given moment in time, a car pops up right in front of you… there had been a side street all this time, but you had never noticed it, or maybe forgot all about it. You hit the brakes and fortunately come to a stop just in time. Assumption nearly killed you. Fortunately in our job, the assumptions we make are never as hazardous to our lives as the assumptions we make in traffic. Nevertheless, assumptions can have a serious impact and we should always be on the look-out. Imagine… you create websites Your latest client is looking for a new site for his retirement home because his current site is outdated and not that fancy. So you build a Fancy new website based on the assumption that Fancy means : modern design, social features, dynamic content. The site is not the success he had anticipated … strange … you have build exactly what your client wants. But did you build what the visitors of the site want? The average user is between 50 – 65 years old, looking for a new home for their mom and dad. They are not digital natives and may not feel at home surfing on a fancy, dynamic website filled with twitter feeds and social buttons. All they want is to have a good impression of the retirement home and to get reassurance of the fact that they will take good care of their parents. The more experienced you’ll get, the harder you will have to watch out not to make assumptions and to double-check with your client AND the target audience . Another well known peril of experience is “ the curse of knowledge “. Although it sounds like the next Pirates of the Caribbean sequel, the curse of knowledge is a cognitive bias that overpowers almost everyone with expert knowledge in a specific sector. It means better-informed parties find it extremely difficult to think about problems from the perspective of lesser-informed parties. You might wonder why economists don’t always succeed in making the correct stock-exchange predictions. Everyone with some cash to spare can buy shares. You don’t need to be an expert or even understand about economics. And that’s the major reason why economists are often wrong. Because they have expert knowledge, they can’t see past this expertise and have trouble imagining how lesser informed people will react to changes in the market. The same goes for IT. That’s why we always have to keep an eye out, we don’t stop putting ourselves in the shoes of our clients. Gaining insight in their experience and point of view is key in creating the perfect solution for the end user. So how do we tackle assumptions …? I would like to say “Simple” and give you a wonderful oneliner … but as usual … simple is never the correct answer. To manage the urge to switch to auto-pilot and let the Curse of Knowledge kick in, we’ve developed a methodology based on several Agile principles which forces us to involve our end user in every phase of the project, starting when our clients are thinking about a project, but haven’t defined the solution yet. And ending … well actually never. The end user will gain new insights, working with your solution, which may lead to new improvements. In the waterfall methodology at the start of a project an analysis is made upfront by a business analist. Sometimes the user is involved of this upfront analysis, but this is not always the case. Then a conclave of developers create something in solitude and after the white smoke … user acceptance testing (UAT) starts. It must be painful for them to realise after these tests that the product they carefully crafted isn’t the solution the users expected it to be. It’s too late to make vigorous changes without needing much more time and budget. An Agile project methodology will take you a long way. By releasing testable versions every 2 to 3 weeks, users can gradually test functionality and give their feedback during development of the project. This approach will incorporate the user’s insights, gained throughout the project and will guarantee a better match between the needs of the user and the solution you create for their needs. Agile practitioners are advocating ‘continuous deployment’; a practice where newly developed features will be deployed immediately to a production environment instead of in batches every 2 to 3 weeks. This enables us to validate the system (and in essence its assumptions) in the wild, gain valuable feedback from real users, and run targeted experiments to validate which approach works best. Combining our methodology with constant user involvement will make sure you eliminate the worst assumption in IT: we know how the employees do their job and what they need … the peril of experience! Do we always eliminate assumptions? Let me make it a little more complicated: Again… imagine: you’ve been going to the same supermarket for the last 10 years, it’s pretty safe to assume that the cereal is still in the same aisle, even on the same shelf as yesterday. If you would stop assuming where the cereal is … this means you would lose a huge amount of time, browsing through the whole store. Not just once, but over and over again. The same goes for our job. If we would do our job without relying on our experience, we would not be able to make estimations about budget and time. Every estimation is based upon assumptions. The more experienced you are, the more accurate these assumptions will become. But do they lead to good and reliable estimations? Not necessarily… Back to my driving metaphor … We take the same road to work every day. Based upon experience I can estimate it will take me 30 minutes to drive to work. But what if they’ve announced traffic jams on the radio and I haven’t heard the announcement… my estimation will not have been correct. At ACA Group, we use a set of key practices while estimating. First of all, it is a team sport. We never make estimations on our own, and although estimating is serious business, we do it while playing a game: Planning poker. Let me enlighten you; planning poker is based upon the principle that we are better at estimating in group. So we read the story (chunk of functionality) out loud, everybody takes a card (which represent an indication of complexity) and puts them face down on the table. When everybody has chosen a card, they are all flipped at once. If there are different number shown, a discussion starts on the why and how. Assumptions, that form the basis for one’s estimate surface and are discussed and validated. Another estimation round follows, and the process continues till consensus is reached. The end result; a better estimate and a thorough understanding of the assumptions surrounding the estimate. These explicit assumptions are there to be validated by our stakeholders; a great first tool to validate our understanding of the scope.So do we always eliminate assumptions? Well, that would be almost impossible, but making assumptions explicit eliminates a lot of waste. Want to know more about this Agile Estimation? Check out this book by Mike Cohn . Hey! This is a contradiction… So what about these assumptions? Should we try to avoid them? Or should we rely on them? If you assume you know everything … you will never again experience astonishment. As Aristotle already said : “It was their wonder, astonishment, that first led men to philosophize”. Well, a process that validates the assumptions made through well conducted experiments and rapid feedback has proven to yield great results. So in essence, managing your assumptions well, will produce wonderful things. Be aware though that the Curse of Knowledge is lurking around the corner waiting for an unguarded moment to take over. Interested in joining our team? Interested in meeting one of our team members? Interested in joining our team? We are always looking for new motivated professionals to join the ACA team! {% module_block module "widget_3ad3ade5-e860-4db4-8d00-d7df4f7343a4" %}{% module_attribute "buttons" is_json="true" %}{% raw %}[{"appearance":{"link_color":"light","primary_color":"primary","secondary_color":"primary","tertiary_color":"light","tertiary_icon_accent_color":"dark","tertiary_text_color":"dark","variant":"primary"},"content":{"arrow":"right","icon":{"alt":null,"height":null,"loading":"disabled","size_type":null,"src":"","width":null},"tertiary_icon":{"alt":null,"height":null,"loading":"disabled","size_type":null,"src":"","width":null},"text":"View career opportunities"},"target":{"link":{"no_follow":false,"open_in_new_tab":false,"rel":"","sponsored":false,"url":{"content_id":229022099665,"href":"https://25145356.hs-sites-eu1.com/en/jobs","href_with_scheme":null,"type":"CONTENT"},"user_generated_content":false}},"type":"normal"}]{% endraw %}{% end_module_attribute %}{% module_attribute "child_css" is_json="true" %}{% raw %}{}{% endraw %}{% end_module_attribute %}{% module_attribute "css" is_json="true" %}{% raw %}{}{% endraw %}{% end_module_attribute %}{% module_attribute "definition_id" is_json="true" %}{% raw %}null{% endraw %}{% end_module_attribute %}{% module_attribute "field_types" is_json="true" %}{% raw %}{"buttons":"group","styles":"group"}{% endraw %}{% end_module_attribute %}{% module_attribute "isJsModule" is_json="true" %}{% raw %}true{% endraw %}{% end_module_attribute %}{% module_attribute "label" is_json="true" %}{% raw %}null{% endraw %}{% end_module_attribute %}{% module_attribute "module_id" is_json="true" %}{% raw %}201493994716{% endraw %}{% end_module_attribute %}{% module_attribute "path" is_json="true" %}{% raw %}"@projects/aca-group-project/aca-group-app/components/modules/ButtonGroup"{% endraw %}{% end_module_attribute %}{% module_attribute "schema_version" is_json="true" %}{% raw %}2{% endraw %}{% end_module_attribute %}{% module_attribute "smart_objects" is_json="true" %}{% raw %}null{% endraw %}{% end_module_attribute %}{% module_attribute "smart_type" is_json="true" %}{% raw %}"NOT_SMART"{% endraw %}{% end_module_attribute %}{% module_attribute "tag" is_json="true" %}{% raw %}"module"{% endraw %}{% end_module_attribute %}{% module_attribute "type" is_json="true" %}{% raw %}"module"{% endraw %}{% end_module_attribute %}{% module_attribute "wrap_field_tag" is_json="true" %}{% raw %}"div"{% endraw %}{% end_module_attribute %}{% end_module_block %}
Read more

ACA does a lot of projects. In the last quarter of 2017, we did a rather small project for a customer in the financial industry. The deadline for the project was at the end of November and our customer was getting anxious near the end of September. We were confident we could pull off the job on time though and decided to try out an experiment. We got the team together in one room and started mob programming . Mob what? We had read an article that explains the concept of mob programming. In short, mob programming means that the entire team sits together in one room and works on one user story at a time. One person is the ‘driver’ and does the coding for a set amount of time. When that time has passed, the keyboard switches to another team member. We tried the experiment with the following set-up: Our team was relatively small and only had 4 team members. Since the project we were working on was relatively small, we could only assing 4 people. The user stories handled were only a part of the project. Because this was en experiment, we did not want the project - as small as it was - to be mobbed completely. Hence, we chose one specific epic and implemented those user stories in the mob. We did not work on the same computer. We each had a separate laptop and checked in our code to a central versioning system instead of switching the keyboard. This wasn't really a choice we made, just something that happened. We switched every 20 minutes. The article we referred to talks about 12, but we thought that would be too short and decided to go with 20 minutes instead. Ready, set, go! We spent more than a week inside a meeting room where we could, in turn, connect our laptops to one big screen. The first day of the experiment, we designed. We stood at the whiteboard for hours deciding on the architecture of the component we were going to build. On the same day, our mob started implementing the first story. We really took off! We flew through the user story, calling out to our customer proxy when some requirements were not clear. Near the end of the day, we were exhausted. Our experiment had only just started and it was already so intense. The next days, we continued implementing the user stories. In less than a week, we had working software that we could show to our customer. While it wasn’t perfect yet and didn’t cover all requirements, our software was able to conduct a full, happy path flow after merely 3 days. Two days later, we implemented enhancements and exception cases discussed through other user stories. Only one week had passed since our customer started getting anxious and we had implemented so much we could show him already. Finishing touches Near the end of the project, we only needed to take care of some technicalities. One of those was making our newly-built software environment agnostic. If we would have finished this user story with pair programming, one pair would know all the technical details of the software. With mob programming, we did not need to showcase it to the rest of the team. The team already knew. Because we switched laptops instead of keyboards, everyone had done the setup on their own machine. Everyone knew the commands and the configuration. It was knowledge sharing at its best! Other technicalities included configuring our software correctly. This proved to be a boring task for most of the navigators. At this point, we decided the mob experiment had gone far enough. We felt that we were not supposed to do tasks like these with 4 people at the same time. At least, that’s our opinion. Right before the mob disbanded, we planned an evaluation meeting. We were excited and wanted to do this again, maybe even at a bigger scale. Our experience with mob programming The outcome of our experiment was very positive. We experienced knowledge sharing at different levels. Everyone involved knew the complete functionality of the application and we all knew the details of the implementation. We were able to quickly integrate a new team member when necessary, while still working at a steady velocity. We already mentioned that we were very excited before, during and after the experiment. This had a positive impact on our team spirit. We were all more engaged to fulfill the project. The downside was that we experienced mob programming as more exhausting. We felt worn out after a day of being together, albeit in a good way! Next steps Other colleagues noticed us in our meeting room programming on one big screen. Conversations about the experiment started. Our excitement was contagious: people were immediately interested. We started talking about doing more experiments. Maybe we could do mob programming in different teams on different projects. And so it begins… Have you ever tried mob programming? Or are you eager to try? Let’s exchange tips or tricks! We’ll be happy to hear from you!
Read more

OutSystems: a catalyst for business innovation In today's fast-paced business landscape, organisations must embrace innovative solutions to stay ahead. There are a lot of strategic technological trends that address crucial business priorities such as digital immunity, composability, AI, platform engineering, Low-Code , and sustainability. OutSystems , the leading Low-Code development platform , has become a game-changer in supporting organisations to implement these trends efficiently and sustainably. OutSystems enhances cyber security As organisations increasingly rely on digital systems, cyber threats pose a significant risk. Additionally, digital engagement with customers, employees, and partners, plays a vital role in a company's well-being. The immunity and resilience of an organisation is now as strong and stable as its core digital systems. Any unavailability can result in a poor user experience, revenue loss, safety issues, and more. OutSystems provides a robust and secure platform that helps build digital immune systems , safeguarding against evolving cybersecurity challenges. With advanced threat detection, continuous monitoring, secure coding practices , and AI code-scanning, OutSystems ensures applications are resilient and protected. Furthermore, the platform covers most of the security aspects for project teams, enabling them to focus on delivering high value to end customers while best practices are recommended by the platform through code analysis using built-in patterns. OutSystems simplifies cloud-native infrastructure management Cloud-native architecture has emerged as a vital component for modern application development. The OutSystems Developer Cloud Platform enables teams to easily create and deploy cloud-native applications, leveraging the scalability and flexibility of cloud infrastructure through Kubernetes . It allows companies to: Optimise resource utilisation Auto-scale application runtimes Reduce operational costs Adopt sustainable practices (serverless computing, auto-scaling, …) All this without the need for prior infrastructure investment nor the deep technical knowledge required to operate it and the typical burdens associated. OutSystems: gateway to AI and automation AI and hyper-automation have become essential business tools for assisting in content creation, virtual assistants, faster coding, document analysis, and more. OutSystems empowers professional developers to be more productive by infusing AI throughout the application lifecycle. Developers benefit from AI-assisted development, natural language queries, and even Generative AI. Once ready with your development, transporting an app to the test or production environment only takes a few clicks. The platform highly automates the process and even performs all the necessary validations and dependency checks to ensure unbreakable deployments. OutSystems seamlessly integrates with AI capabilities from major cloud providers like Amazon, Azure (OpenAI), and Google, allowing project teams to leverage generative AI, machine learning, natural language processing , and computer vision . By making cutting-edge technologies more accessible, OutSystems accelerates digital transformation and creates sustainable competitive advantages. OutSystems enables composable architecture for agility Composable architecture and business apps, characterised by modular components, enable rapid adaptation to changing business needs. OutSystems embraces this trend by providing a cloud-native Low-Code platform using and supporting this type of architecture. It enables teams to easily build composable technical and business components. With the visual modelling approach of Low-Code, a vast library of customizable pre-built components and a micro-service-based application delivery model, OutSystems promotes high reusability and flexibility. This composable approach empowers organisations to: Respond rapidly to changing business needs Experiment with new ideas Create sustainable, scalable, and resilient solutions OutSystems enables the creation of business apps that can be easily integrated, replaced, or extended, supporting companies on their journey towards composability and agility. OutSystems facilitates self-service and close collaboration Platform engineering, which emphasises collaboration between development and operations teams, drives efficiency and scalability. OutSystems provides a centralised Low-Code platform embracing this concept at its core by being continuously extended with new features, tools and accelerators. Furthermore the platform facilitates the entire application development lifecycle until operations . Including features like Version control Automated deployment Continuous integration and delivery (CI/CD) Logging Monitoring Empowering organisations to adopt agile DevOps practices. With OutSystems, cross-functional teams can collaborate seamlessly, enabling faster time-to-market and improved software quality. By supporting platform engineering principles, OutSystems helps organisations achieve sustainable software delivery and operational excellence. OutSystems drives sustainability in IT OutSystems leads the way in driving sustainability in IT through its green IT Low-Code application development platform and strategic initiatives. By enabling energy-efficient development, streamlining application lifecycle management, leveraging a cloud-native infrastructure , and promoting reusability , OutSystems sets an example for the industry. Organisations can develop paperless processes, automate tasks, modernise legacy systems, and simplify IT landscapes using OutSystems 3 to 4 times faster, reducing overall costs and ecological footprint. By embracing OutSystems, companies can align their IT operations with a greener future, contribute to sustainability, and build a more resilient planet. Wrapping it up In the era of digital transformation and sustainability, OutSystems is a powerful ally for organisations, delivering essential business innovations, such as … High-performance Low-Code development Cloud-native architecture AI and automation Robust security measures Collaborative DevOps practices Take the OutSystems journey to align with IT trends, deliver exceptional results, and contribute to a sustainable and resilient future. Eager to start with OutSystems? Let us help
Read moreWant to dive deeper into this topic?
Get in touch with our experts today. They are happy to help!

Want to dive deeper into this topic?
Get in touch with our experts today. They are happy to help!

Want to dive deeper into this topic?
Get in touch with our experts today. They are happy to help!

Want to dive deeper into this topic?
Get in touch with our experts today. They are happy to help!


